Symmetra LX
2015-11-23 13:42:35
详细介绍
高可用性的单相UPS能够提供冗余的、可扩展的双转换在线式电源保护
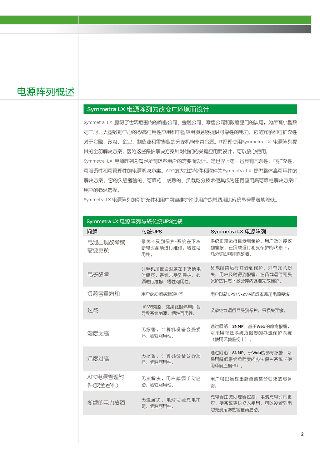
Symmetra 的模块化、冗余性架构旨在提供最高级别的业务连续性,可在需求增长或需要更高级别的可用性时增加供电量,延长运行时间。集成的网络可管理性可就 UPS 运行状况和环境状况提供实时状态更新。用户可自行更换的热插拔式电源、电池和智能模块不仅可以缩短平均恢复时间 (MTTR),还可以简化维护工作。利用 Symmetra 的模块化设计,只需单个机箱即可为服务器机房和网络机柜中的关键业务应用程序提供冗余电源。






















